各二级学院:
根据湖南省高校思想政治教育研究会辅导员工作专业委员会、学生工作专业委员会《关于评选2025年湖南省高校辅导员、学生工作先进单位、个人、论文、案例的通知》(专委会〔2026〕1号、2号、3号)精神,为深入学习贯彻习近平新时代中国特色社会主义思想和党的二十大及二十届历次全会精神,学生工作处决定组织开展2025年度湖南省高校辅导员及学生工作系列评优校内遴选推荐工作。现将有关事项通知如下:
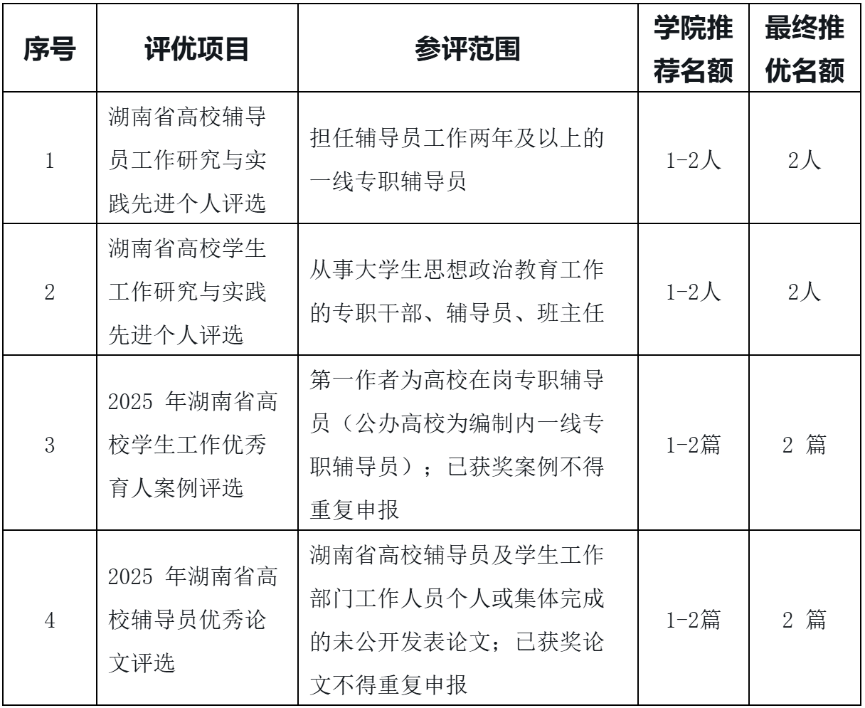
一、评优项目类别
各学院每类可推选1-2人/篇 (先进个人类每人仅能申报 1 项,不得重复填报),具体项目如下:
1.2025 年湖南省高校学生工作优秀育人案例评选
2.2025 年湖南省高校辅导员工作研究与实践先进个人评选
3.2025 年湖南省高校学生工作研究与实践先进个人评选
4.2025 年湖南省高校辅导员优秀论文评选

二、核心申报要求
1.申报主体需符合各类评选的参评范围(具体详见附件1、2、3),确保申报材料真实有效、符合学术规范,杜绝抄袭等学术不端行为。
2.各类评选的具体评选标准、选题范围、材料结构及格式要求,严格按照湖南省相关通知执行。
三、材料报送要求
1.报送截止时间:2026 年 3 月 6 日 17:00 前(电子材料与纸质材料需同步完成报送,逾期未交视为自动放弃推荐资格,不予补报)。
2.报送主体:以二级学院/相关部门为单位统一汇总报送,不接受个人单独申报。
3.电子材料:按湖南省相关通知要求准备申报表、汇总表、论文/案例文本、查重报告及其他佐证材料,打包压缩后发送至学生工作处邮箱(xsgzc@ccsut.edu.cn),邮件主题及文件夹统一命名为 “XX 学院/部门 + 2025 年辅导员及学生工作系列评优申报”。
4.纸质材料:按湖南省相关通知要求份数准备,分类整理成册后报送至学生工作处 3-117 办公室,报送时需现场核对确认。
(二)电子材料报送
1.报送内容:含申报表、汇总表、查重报告、论文/案例文本、视频材料(如有)及其他佐证材料
2.命名规范:邮件主题及文件夹统一命名为 “XX 学院 + 申报项目名称 + 申报人/单位”
3.报送邮箱:
(三)纸质材料报送
1.报送要求:按湖南省通知要求份数准备,材料需按项目分类整理成册
2.报送地点:学生工作处 3-117 办公室
3.联系人及电话:彭梓棋 0731-88268908
附件1:关于评选2025年湖南省高校辅导员工作研究与实践先进单位、先进个人和学生工作研究与实践先进单位、先进个人的通知
附件2:关于评选 2025 年湖南省高校辅导员优秀论文的通知
附件3:关于评选 2025 年湖南省高校学生工作优秀育人案例的通知
学生工作处
2026年1月29日